深圳市百盛新紀元半導體有限公司,自成立以來,始終堅守誠信為本的原則,專注于半導體領域的技術創新與服務提升。我們專注于DC-DC升壓轉換芯片、降壓轉換芯片、MOS場效應管、LDO穩壓芯片、鋰電池充電管理芯片、鋰電池保護系統芯片、過壓過流保護芯片、電壓檢測芯片的研發與銷售,憑借多年的半導體銷售從業經驗和公司經驗豐富的FAE團隊,我們為客戶提供優質的產品和全方位的服務。
我們的產品廣泛應用于智能機器人、無線充、移動電源、無人機、安防監控、車載導航、行車記錄、暖手寶、補水儀、玩具等領域,以卓越的性能和穩定的品質贏得了客戶的廣泛贊譽。無論是產品的性能還是服務的質量,我們都力求做到最好,以滿足客戶不斷變化的需求。
百盛新紀元秉持倉儲式的經營理念,以誠信、感恩、服務為宗旨,致力于為客戶提供多元化、全方位的優質服務。我們深知,只有真正站在客戶的角度思考問題,才能贏得客戶的信賴和支持。因此,我們始終堅持用心服務,用心傾聽,用心滿足客戶的每一個需求。
雙口QC3.0快充協議IC-FP6601AA,適用于旅充墻充,車充
詳情
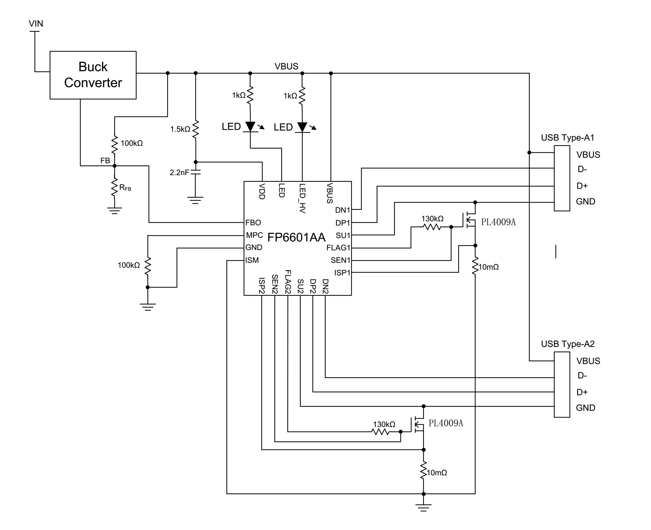
FP6601AA是一種雙端口USB A型快充充電協議控制器,自動檢測USB口的插入,自動快充充電協議的檢測:高通QC3.0,高通QC2.0,華為FCP,三星AFC,自動監控USB端口的D+,D-數據和根據不同的手機和設備的取決,調整輸出電壓。
FP6601AA不僅支持BC1.2 DCP協議,也包括對蘋果三星設備的智能識別(5V)。
FP6601AA能自動檢測連接的充電設備是否為QC2.0/QC3.0或者FCP,AFC的功能電壓調整,如果不符合,QC2.0/QC3.0或者FCP,AFC將被禁言,默認5V輸出電壓,FP6601AA的自動調整輸出電壓是取決于根據設備的要求,可提供3.6V--12V的輸出電壓。
FP6601AA是顆雙USB端口的快充充電協議控制芯片,連接的充電設備,在雙USB端口之間任意切換只用一個USB端口進行充電時,FP6601AA保留QC2.0/QC3.0或者FCP,AFC的功能電壓調整,當此時再增加一個充電設備時,FP6601AA具有的自動插入檢測將關閉輸出,并重新啟動輸出的同時,關閉QC2.0/QC3.0或者FCP,AFC的功能電壓調整,保留BC1.2和蘋果三星的智能識別功能。
FP6601AA還具有快充充電指示燈功能,當5V輸出時,LED燈常亮,當插入的充電設備啟動QC2.0/QC3.0或者FCP,AFC的功能電壓調整時,LED-HV燈常亮,LED關閉。
特點:
- USB A口的插入/輸出檢測
- 多端口控制應用
- 過電壓保護
- 過流保護
- 短路保護
- LED指示功能
- CPC-20封裝

可適用于如同下列產品:



深圳市百盛新紀元半導體有限公司
鄭曉曉
2851339680
13534212799 / 0755-6130 3950
郵箱:Parkson@szparkson.net
公司:深圳市福田區華強北賽格廣場24樓2405A