深圳市百盛新紀元半導體有限公司,自成立以來,始終堅守誠信為本的原則,專注于半導體領域的技術創新與服務提升。我們專注于DC-DC升壓轉換芯片、降壓轉換芯片、MOS場效應管、LDO穩壓芯片、鋰電池充電管理芯片、鋰電池保護系統芯片、過壓過流保護芯片、電壓檢測芯片的研發與銷售,憑借多年的半導體銷售從業經驗和公司經驗豐富的FAE團隊,我們為客戶提供優質的產品和全方位的服務。
我們的產品廣泛應用于智能機器人、無線充、移動電源、無人機、安防監控、車載導航、行車記錄、暖手寶、補水儀、玩具等領域,以卓越的性能和穩定的品質贏得了客戶的廣泛贊譽。無論是產品的性能還是服務的質量,我們都力求做到最好,以滿足客戶不斷變化的需求。
百盛新紀元秉持倉儲式的經營理念,以誠信、感恩、服務為宗旨,致力于為客戶提供多元化、全方位的優質服務。我們深知,只有真正站在客戶的角度思考問題,才能贏得客戶的信賴和支持。因此,我們始終堅持用心服務,用心傾聽,用心滿足客戶的每一個需求。
藍牙耳機TWS充電倉方案芯片,超低功耗,自動識別負載
詳情
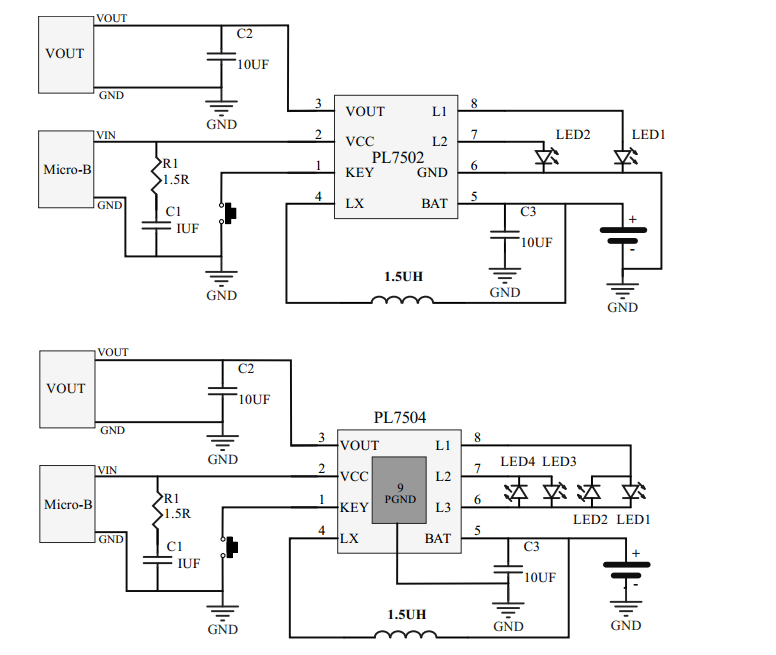
PL7502/PL7504 是一款集成鋰電池充電管理、同步升壓轉換器、電池電量管理和保護功能的雙指示燈藍牙充電座 SOC。 PL7502/PL7504 芯片完整的功能集成使得外部應用元件極少,可以很大程度減小方案尺寸,降低 BOM 成本,同時芯片自身待機電流只有 7uA。
PL7502/PL7504 充電電流為 0.38A,同時同步升壓轉換器支持 0.8A 輸出,支持自動開關機和按鍵開關機, 自動關機4.5mA。
PL7502/PL7504 內置電源路徑管理,支持邊充邊放功能,邊充邊放時也提供重載和短路保護,節省外置二極管的同時,有效避免外置二極管在重載和短路時燒壞。
特點:
? 內置帶保護的電源路徑管理, 支持邊充邊放
? 自動開機+按鍵單擊開機?
? 自動關機+按鍵長按關機?
? 自動關機電流 4.5mA?
? 超低待機電流僅 7uA?
? 充電電流 0.38A?
? 放電電流 0.8A?
? 預設 4.2V 充電電壓?
? 智能溫度調節功能?
? 輸出短路保護/重載保護/輸入過壓保護
? PL7502 SOP-8L 封裝,雙指示燈?
? PL7504 ESOP-8L 封裝,四指示燈
典型電路圖:



深圳市百盛新紀元半導體有限公司
鄭曉曉
2851339680
13534212799 / 0755-6130 3950
郵箱:Parkson@szparkson.net
公司:深圳市福田區華強北賽格廣場24樓2405A