深圳市百盛新紀元半導體有限公司,自成立以來,始終堅守誠信為本的原則,專注于半導體領域的技術創新與服務提升。我們專注于DC-DC升壓轉換芯片、降壓轉換芯片、MOS場效應管、LDO穩壓芯片、鋰電池充電管理芯片、鋰電池保護系統芯片、過壓過流保護芯片、電壓檢測芯片的研發與銷售,憑借多年的半導體銷售從業經驗和公司經驗豐富的FAE團隊,我們為客戶提供優質的產品和全方位的服務。
我們的產品廣泛應用于智能機器人、無線充、移動電源、無人機、安防監控、車載導航、行車記錄、暖手寶、補水儀、玩具等領域,以卓越的性能和穩定的品質贏得了客戶的廣泛贊譽。無論是產品的性能還是服務的質量,我們都力求做到最好,以滿足客戶不斷變化的需求。
百盛新紀元秉持倉儲式的經營理念,以誠信、感恩、服務為宗旨,致力于為客戶提供多元化、全方位的優質服務。我們深知,只有真正站在客戶的角度思考問題,才能贏得客戶的信賴和支持。因此,我們始終堅持用心服務,用心傾聽,用心滿足客戶的每一個需求。
FP6601Q工作設計指南(AC-DC / DC-DC)
詳情
FP6601Q設計指南 與最新FP6601Q PDF(datasheet)下載
USB智能識別芯片 :型號
功能
應用
PL515 單USB 口
安卓5V1A,蘋果5V2.4A,5V2A,5V1A,三星5V2A,智能芯片自動識別手機切換
多口充電器,充電寶,車充,旅充等等
PL513 雙USB口
安卓5V1A,蘋果5V2.4A,5V2A,5V1A,三星5V2A,智能芯片自動識別手機切換
多口充電器,充電寶,車充,旅充等等
FP6601Q是QC3.0,QC2.0和華為海思快充(FCP),三星AFC快充識別芯片,在支持快充協議的情況下,FP6601Q對于市面上普通5V充電協議的手機,也能自動識別并全速充電:蘋果,三星,BC1.2協議。
FP6601Q也是目前快充協議芯片中,最常用的,應用于:充電器,車載充電器,移動電源,墻充等等。
FP6601Q現在針對D+.D-腳的耐壓進行了優化,提高到14V,可保證在VBUS與D-,D+誤觸發或者拔插時,不會造成IC損傷,輸出電壓異常。

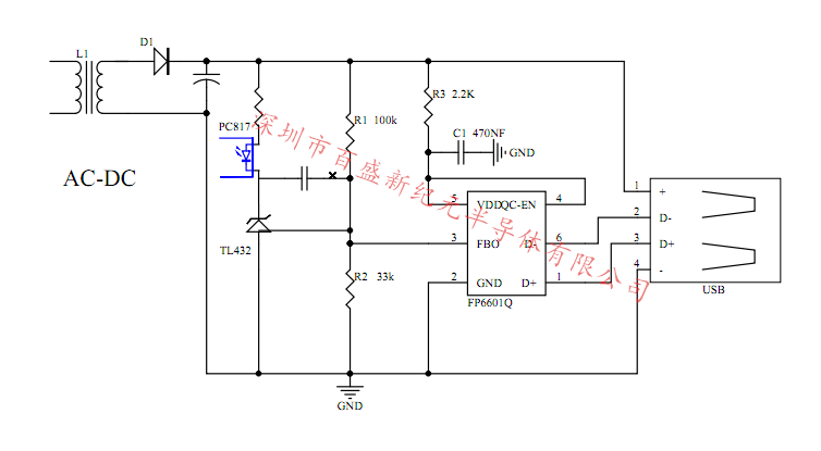
AC-DC設計典型圖,應用:充電器,墻充等。
注:從下圖可以知道了,AC-DC電源IC需要類型是副邊反饋,輸出功率要足QC3.0的18W即可,例:OB2263。
FP6601Q反饋電壓范圍:0.4V~1.5V,基準需要用TL432(1.25V),TL431與TL432腳位一樣。

DC-DC設計典型圖,應用:車載充電器,移動電源等。
注:DC-DC有升壓,降壓和升降壓,看實際應用選擇,這塊比較簡單,FP6601Q的3腳直接接到DC-DC電源IC的反饋腳即可,如下圖。

FP6601Q的手機充電器,給三星S9手機,進行充電測試:


深圳市百盛新紀元半導體有限公司
鄭曉曉
2851339680
13534212799 / 0755-6130 3950
郵箱:Parkson@szparkson.net
公司:深圳市福田區華強北賽格廣場24樓2405A