深圳市百盛新紀元半導體有限公司,自成立以來,始終堅守誠信為本的原則,專注于半導體領域的技術創新與服務提升。我們專注于DC-DC升壓轉換芯片、降壓轉換芯片、MOS場效應管、LDO穩壓芯片、鋰電池充電管理芯片、鋰電池保護系統芯片、過壓過流保護芯片、電壓檢測芯片的研發與銷售,憑借多年的半導體銷售從業經驗和公司經驗豐富的FAE團隊,我們為客戶提供優質的產品和全方位的服務。
我們的產品廣泛應用于智能機器人、無線充、移動電源、無人機、安防監控、車載導航、行車記錄、暖手寶、補水儀、玩具等領域,以卓越的性能和穩定的品質贏得了客戶的廣泛贊譽。無論是產品的性能還是服務的質量,我們都力求做到最好,以滿足客戶不斷變化的需求。
百盛新紀元秉持倉儲式的經營理念,以誠信、感恩、服務為宗旨,致力于為客戶提供多元化、全方位的優質服務。我們深知,只有真正站在客戶的角度思考問題,才能贏得客戶的信賴和支持。因此,我們始終堅持用心服務,用心傾聽,用心滿足客戶的每一個需求。
5V升壓8.4V2A,高效率升壓IC,可調限流
詳情
PL7512 是一顆電流控制模式升壓轉化器,脈波寬度調變(PWM), 內置 15m?/10A/14VMOSFET, 能做大功率高轉換效率, 周邊元件少節省空間, 適合用在行動裝置,寬工作電壓2.7V~12V, 單節與雙節鋰電池都能使用, 精準反饋電壓 1.2V(±2%), 過電流保護通過外部電阻調整, 電流控制模式讓暫態響應與系統穩定性佳, 輕載進入省電模式(Skip Mode), 達到輕載高效率,封裝為SOP-8L(EP)。
特性
? 工作電壓范圍 2.7V~12V
? 可調輸出電壓最高 13V
? 固定工作頻率 400kHz
? VFB 反饋電壓1.2V(±2%)
? 內置 15m?,10A,14V MOSFET
? 關機耗電流最大1μA
? 過溫保護 150℃
? 內置軟啟動
? 可調過電流保護 2A~10A
? 封裝 SOP-8L(EP)
應用范圍
? 快充移動電源
? 藍牙音箱
? 手持式產品
? 充電器
? 電子煙
輸出電壓計算
輸出電壓由 FB Pin 分壓電阻決定,計算公式如下,R1 使用 300k?~500k?
VOUT=1.2V*(1+R1/R2)

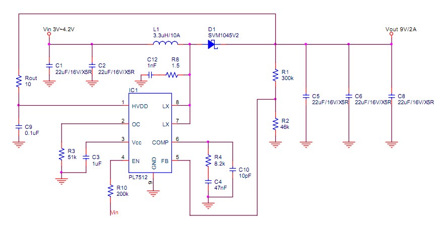
- 應用元件
? C1,C2,C5,C6,C8:輸入與輸出穩壓濾波電容。
? C9:HVDD 濾波電容。
? C3:HVDD 經過內部穩壓管到 Vcc 產生 5V,此電壓會提供內部電路與驅動 MOS,需要加穩壓電容。
? C4,C10,R4:系統補償回路元件,關系到 LX 方波穩定度與暫態響應速度。
? R1,R2:FB 分壓電阻,決定輸出電壓,R1 使用300k?~500k?。
? R3:改變阻值,調整過電流保護點。
? R10:EN 到輸入上拉電阻,控制 EN 下拉地,開關 IC。
? Rout:HVDD 限流電阻,避免輸出電壓過高,擊傷 IC。
? C12,R8:突波吸收元件,降低 LX 開關切換突波。
? L1:電感具有儲能與濾波功用,感值越大電流漣波越小,相對感值越小漣波越大。選用電感注意電感是否適合高頻操作,及電感額定飽和電流值。
? D1:當 LX 截止時,D1 肖特基管導通,提供電感放電回路
- PCB布局說明
- ? 大電流路徑走線要粗,鋪銅走線最佳。
- ? 開關切換連接點 L1、LX 與 D1,走線要短與粗,鋪銅走線最佳。
? 輸入電容 C9 靠近 HVDD 與 GND Pin,達到穩壓與濾波功效。
? 分壓電阻 R1,R2 靠近 FB 與 GND Pin。
? FB Pin,D-,D+ 遠離開關切換點 L1、LX 與 D1,避免受到干擾。
? 輸入電容 C1,C2 的地、輸出電容 C5,C6,C8 地與 GND Pin,鋪銅走線,上下層地多打洞連接。
? 輸出電容 C5 的地一定要靠近 IC 底部散熱片 GND Pin,降低開關切換突波與輸出高頻雜訊。
? 突波吸收元件 R8,C12 兩者靠近,且靠近 LX 與 GND Pin,R9,C13兩者靠近,且靠近 D1。
? 板子多余空間建議鋪地。
? L1, D1, PL7512 在升壓工作時,屬于主要發熱源,需要注意散熱和 PCB 布局。


深圳市百盛新紀元半導體有限公司
鄭曉曉
2851339680
13534212799 / 0755-6130 3950
郵箱:Parkson@szparkson.net
公司:深圳市福田區華強北賽格廣場24樓2405A