30W,45W單口PD快充充電器方案,雙口A+C快充充電器方案
- 2020-06-11 15:31:00
- admin 原創
- 10811
內容:
1,單口30W的PD快充充電器方案(原理圖,PCBA實物,BOM表)
2,雙口A+C的30W PD快充充電器方案(原理圖,PCBA實物,BOM表)
3,PCB文件(注:最下方下載,壓縮文件密碼:BAISHENG)
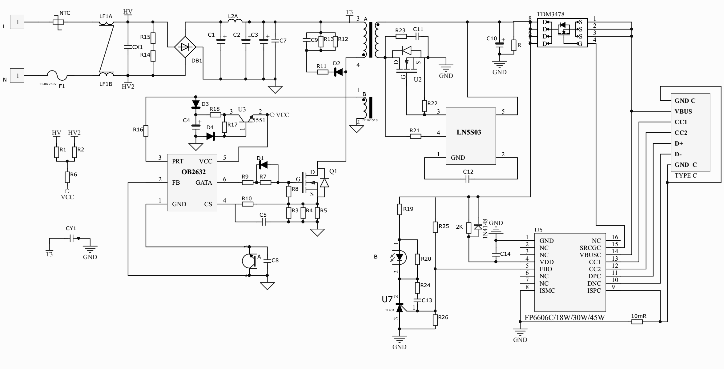
單口30W的PD快充充電器
原理圖:
PCBA實物:
BOM表:(未核算成本,需自行核算)

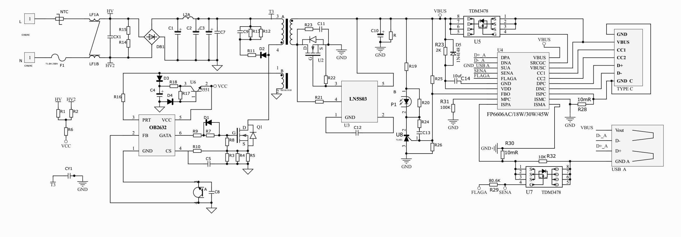
雙口快充A+C 的30W快充充電器方案:
原理圖:

PCBA板子實物:

BOM表格:

- 雙口快充A+C方案.zip 3735MD5
- 單C口快充方案.zip 3712MD5
留言樣式
發表評論
聯系我們(公司至今已銷售IC十五年)

深圳市百盛新紀元半導體有限公司
鄭曉曉
2851339680
13534212799 / 0755-6130 3950
郵箱:Parkson@szparkson.net
公司:深圳市福田區華強北賽格廣場24樓2405A
